会员登录
免费注册
忘记密码
管理入口
返回主站
保存桌面
手机浏览
联系方式
会员中心
协会精选
行业聚焦
协会活动
技术前沿
公益活动
交流合作
企业走访
人物访谈
企业风采
协会信息
协会查询
数字科技
房地产
生活消费
高端制造
IT通信
互联网
企业服务
基础建设
零售批发
旅游餐饮
文化娱乐
艺术出版
食品饮料
消费电商
金融贸易
先进制造
生物医药
汽车工业
重型工业
民生服务
建筑建材
农林牧渔
水利水电
峰会活动
项目库
机构库
发现更多
动态
招募会员
产品服务
搜索
高级搜索
首页
协会查询
首页概览
最新动态
单位介绍
联系方式
首页
>
最新动态
>
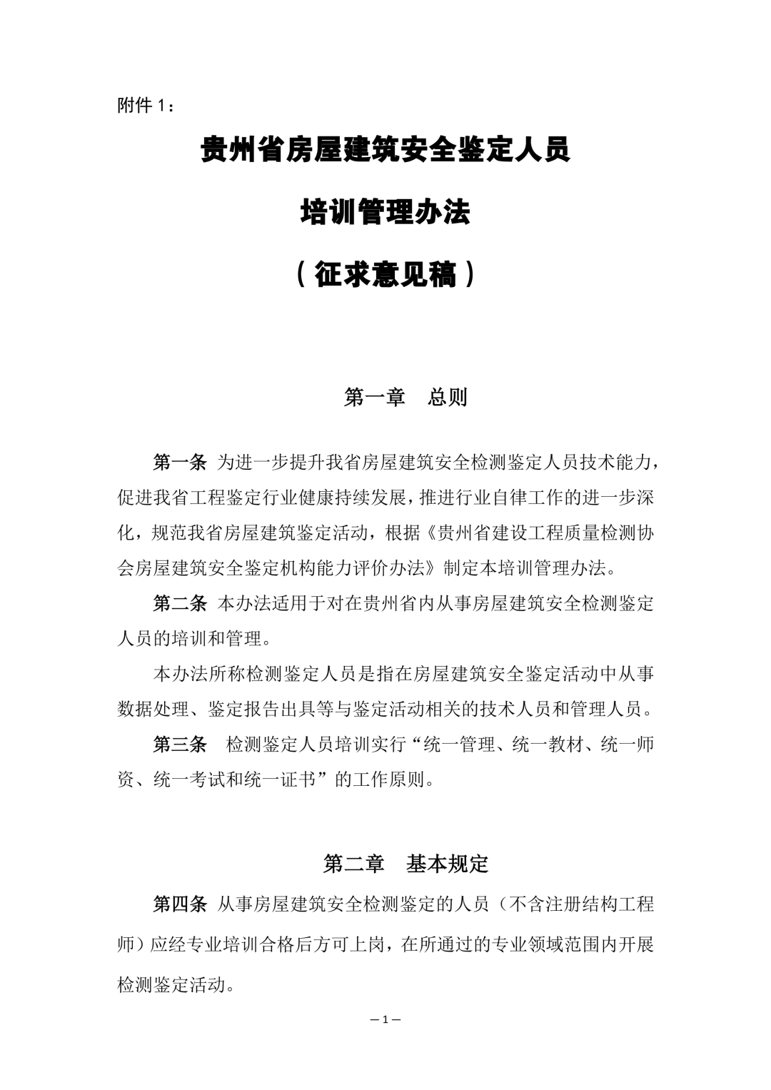
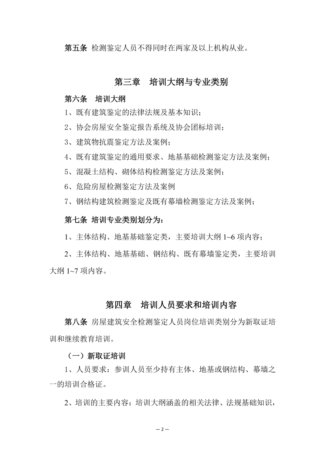
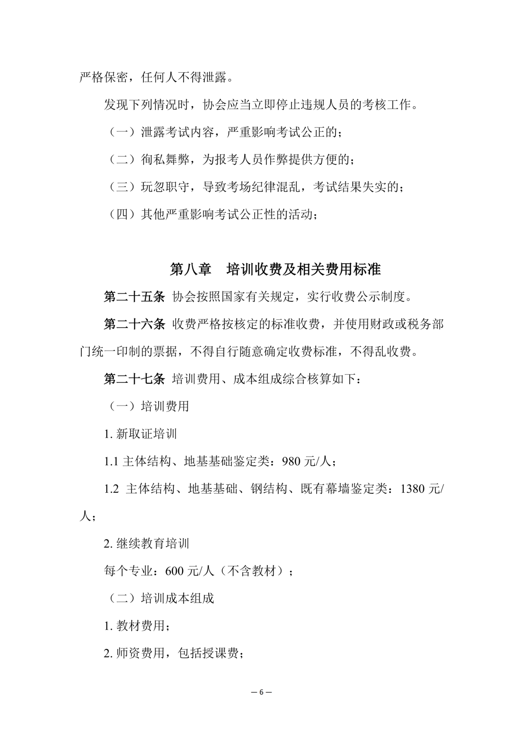
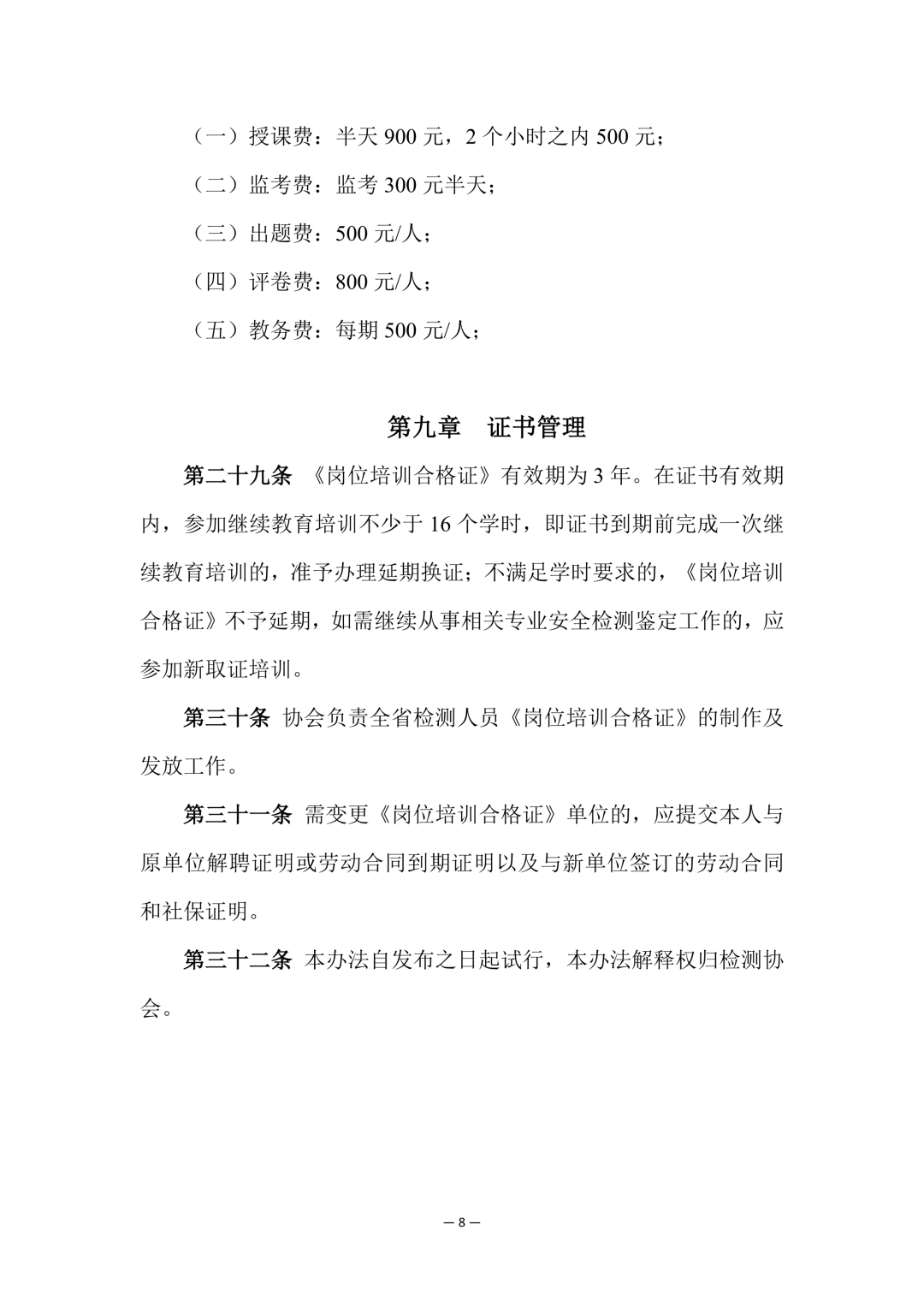
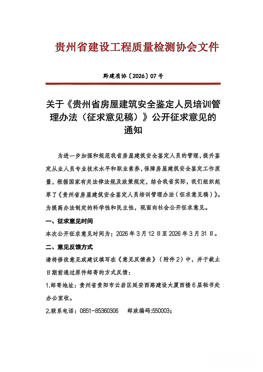
关于《贵州省房屋建筑安全鉴定人员培训管理办法(征求意见稿)》公开征求意见的通知
最新动态
关于《贵州省房屋建筑安全鉴定人员培训管理办法(征求意见稿)》公开征求意见的通知
2026-03-12
10
附件1:贵州省房屋建筑安全鉴定人员培训《贵州省房屋建筑安全鉴定人员培训管理办法(征求意见稿)》.docx
附件2.反馈意见汇总表.doc
点我访问原文链接